前言
隨著經濟社會環境的變化,政府投資項目可以說越來越注重績效評價,前期決策咨詢需要通過績效評價決定建設項目是否可行,PPP項目需要根據績效評價結果付費,有財政支出項目需要通過支出績效評價考核資金投入的性價比。
對于PPP項目績效評價,我們已經積累了較多的項目經驗,而對于項目支出績效評價,在對某水環境綜合治理項目支出績效評價的過程中,我們對這一類型的業務有了更加深刻的認識,同時也意識到項目支出績效評價與PPP項目績效評價既有區別又有聯系,為了清楚地認識這兩種績效評價的區別與聯系,我們就項目支出績效評價與PPP項目績效評價進行了如下對比分析。
一、定義概述
1、項目支出績效評價
根據關于印發《項目支出績效評價管理辦法》的通知(財預〔2020〕10號),項目支出績效評價是指財政部門、預算部門和單位(指使用財政資金的政府部門和單位),依據設定的績效目標,對項目支出的經濟性、效率性、效益性和公平性進行客觀、公正的測量、分析和評判。項目支出績效評價分為單位自評、部門評價、和財政評價三種方式。單位自評是指預算部門組織部門本級和所屬單位對預算批復分項目績效目標完成情況進行自我評價。部門評價是指預算部門根據相關要求,運用科學、合理的績效評價指標、評價標準和方法,對本部門的項目組織開展的績效評價。財政評價是財政部門對預算部門的項目組織開展的績效評價。單位自評是項目單位的內部評審,一般不會委托第三方機構實施,部門評價和財政評價則是在單位自評的基礎上開展的,必要時可以委托第三方機構實施。本文我們以項目支出財政評價為例進行對比。
2、PPP項目績效評價
根據關于印發《政府和社會資本合作(PPP)項目績效管理操作指引》的通知(財金〔2020〕13號),PPP項目績效評價屬于績效管理范疇,廣義的PPP項目績效評價包括竣工驗收開展的績效評價,運營期每年度開展的績效評價,每3-5年開展的中期評價,移交完成后開展的后評價及各級財政選取重大PPP項目開展的績效再評價。狹義的PPP項目績效評價是指項目實施機構會同行業主管部門,根據PPP項目合同約定,定期對項目建設、運營服務進行績效評價,績效評價結果作為項目公司或社會資本方取得項目回報的依據,包括竣工驗收開展的績效評價,運營期每年度開展的績效評價,每3-5年開展的中期評價,我們接觸較多的是運營期每年度開展的績效評價,我們就選取這一類型的PPP項目績效評價作為對比對象。
二、對比分析
1、總體對比分析
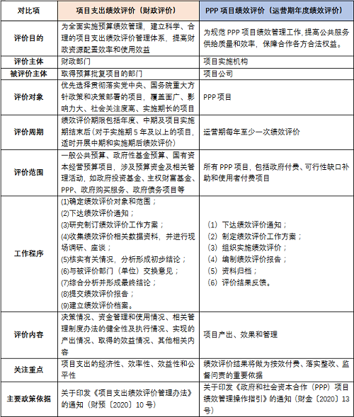
從適用范圍的角度看,項目支出績效評價包括項目支出來源于一般公共預算、政府性基金預算、國有資本經營預算的項目,主要參照《關于印發<項目支出績效評價管理辦法>的通知》(財預〔2020〕10號)開展相關績效評價工作;而PPP項目績效評價則是專門為PPP項目而設,包括政府付費、可行性缺口補助、和使用者付費項目,主要參考《關于印發<政府和社會資本合作(PPP)項目績效管理操作指引>的通知》(財金〔2020〕13號)。
從推行時間來看,財政部先發布《關于印發<項目支出績效評價管理辦法>的通知》(財預〔2020〕10號),后發布《關于印發<政府和社會資本合作(PPP)項目績效管理操作指引>的通知》(財金〔2020〕13號),因此,項目支出績效評價的推行早于PPP項目績效評價的推行。
從考核目的而言,項目支出績效評價側重于“支出”二字,其主要目的是為了提高財政資源配置效率和使用效益;而PPP項目績效評價則關注項目預期產出、預期效果、項目管理的方面,主要是為了提高項目運營效率及效益,實現物有所值、可持續發展等目的。
兩者各方面對比具體見下表。

2、評價指標體系對比分析
對于績效評價而言,評價指標體系有著非常重要的意義,《項目支出績效評價管理辦法》和《政府和社會資本合作(PPP)項目績效管理操作指引》分別給出了項目支出績效評價和PPP項目績效評價的參考指標體系,項目支出績效評價的指標體系分為一、二、三級指標,包括決策、過程、產出、效益四各方面,要求產出、效益指標要求權重不低于60%;PPP項目績效評價的指標體系分為一、二級指標,分為產出、效果、管理、三個方面,運營期對項目公司的績效評價指標體系中“產出指標”權重不低于80%,其中“項目運營”與“項目維護”指標不低于總權重60%。具體的參考指標體系對比如下表所示。

3、工作方案重點對比分析
為了更好地開展績效評工作,往往需要提前制定工作方案,對于這兩者而言,工作方案的側重點有所區別,對比如下。

結語
項目支出績效評價與PPP項目績效評價,兩者所處維度不同,但又存在著概念上互相交叉、實踐中相互嵌套的關系,它們都是項目及財政支出的管理手段,屬于優化財政資源配置、提升公共服務質量的關鍵舉措,能為解決當前財政資金管理存在的突出問題,加快建立完善的政府投資項目績效管理體系提供更多的借鑒意義。基于已有的項目經驗積累,我們認為與項目支出部門績效評價及PPP項目績效評價的中期評價、后評價甚至再評價都是能夠融會貫通的,也為我們后期承接這類業務打下了堅實的基礎。
相關業務合作請聯系:閻女士15058109781
